











Participants:
Women of reproductive age with breast cancer — aged 18–45, fluent in Chinese, diagnosed within the past 10 years, and have undergone or are about to undergo treatments that may affect fertility.
Interview Guide:
Attitudes toward fertility / Experiences during diagnosis / Fertility preservation decision-making process / Suggestions for decision-support design / Views on the future
Participants:
Breast cancer healthcare providers — including breast surgeons, specialized nurses, and head nurses.
Interview Guide:
Attitudes toward patient fertility / Current practices in discussing fertility issues / Suggestions for decision aid design / Views on the future
Thematic Analysis:
1. Familiarize yourself with the collected data.
2. Generate initial codes for important data.
3. Identify potential themes.
4. Review and refine the themes.
5. Define and name each theme.Produce the final report.




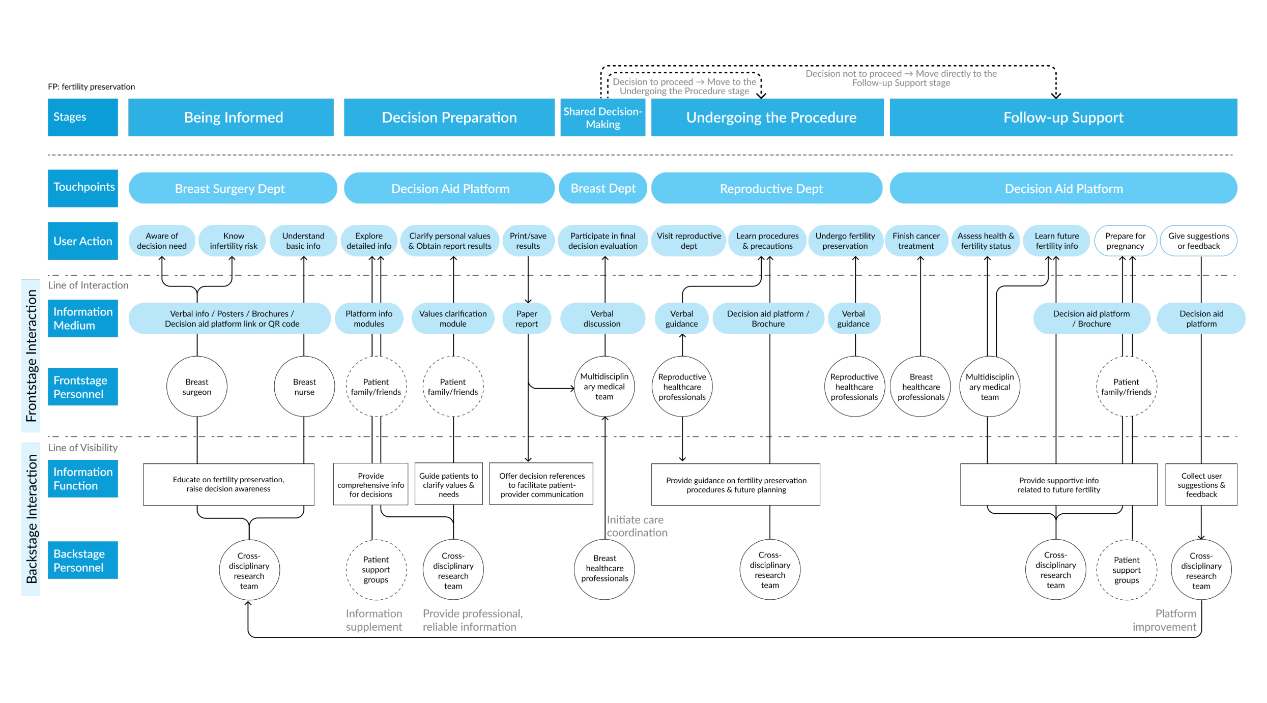
Both patients and healthcare professionals value comprehensive information, but patients often feel overwhelmed when faced with too much content.
Patients are required to make high-impact medical decisions within a limited time, yet many are unsure what to learn first, what questions to ask, or what steps to take next.
The factors influencing each patient’s decision vary greatly. Therefore, it’s essential to provide features that support personalized decision-making.








